Instance Verification Kit (IVK)
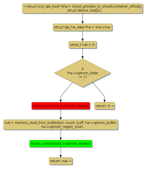
mutex lock @ [8685+30+/linux-3.19-rc1/drivers/scsi/qla2xxx/qla_attr.c]
Instance Signature: optrom_mutex
|
The Matching Pair Graph:
|
|
Function Name
|
Control Flow Graph (CFG)
|
Events Flow Graph (EFG)
|
Source Correspondence
|
|
qla2x00_sysfs_read_optrom
|
|
|
[8328+25+/linux-3.19-rc1/drivers/scsi/qla2xxx/qla_attr.c]
|